







國民黨3/25民調 江啟臣有「異見」
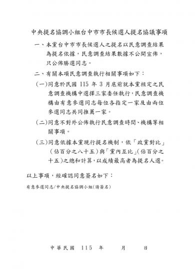
國民黨台中市長提名整合卡關,黨中央下午表示,確定於3月25至31日完成民調作業,但遭立法院副院長江啟臣質疑違背雙方協議。江啟臣辦公室提供江啟臣表示,基於尊重黨中央,於第一時間收到中央提名協調小組台中市長候選人提名協議事項,即行簽署同意並回傳黨中央,但黨中央發布訊息稱「擬於3月底前的最後一週(3/25至3/31)完成民調作業,已違背協議。
江啟臣說,自己除於1月16日參與黨中央協調外,之後從未參與任何協調,黨中央亦未向其本人確認,並無所謂楊瓊瓔稱「同意民調擬將於3月25日至3月31日期間進行」之共識,不容混淆,請黨中央對外公開說明。


